集团OA
集团邮箱
首 页
关于灵康
董事长致辞
集团简介
子公司介绍
发展历程
企业荣誉
公益事业
环境保护
产品中心
产品目录
营养类
抗微生物类
抗病毒类
消化类
心脑血管类
解毒类
抗肿瘤类
其他类
研发中心
组织管理
创新成果
新闻资讯
企业新闻
行业资讯
政策法规
营销网络
营销网络
企业文化
企业理念
员工福利
员工风采
人力资源
用人理念
用人机制
人才战略
招聘岗位
投资者关系
信息披露
公司治理
基本数据
投资者服务
联系我们
联系方式
在线留言
董事长致辞
集团简介
子公司介绍
浙江灵康药业有限公司
西藏骅信医药有限公司
海南灵康制药有限公司
海南美大制药有限公司
海南美兰史克制药有限公司
海南永田药物研究院有限公司
山东灵康药物研究院有限公司
发展历程
企业荣誉
灵康药业集团股份有限公司
海南灵康制药有限公司
浙江灵康药业有限公司
公益事业
环境保护
关于灵康
环境保护
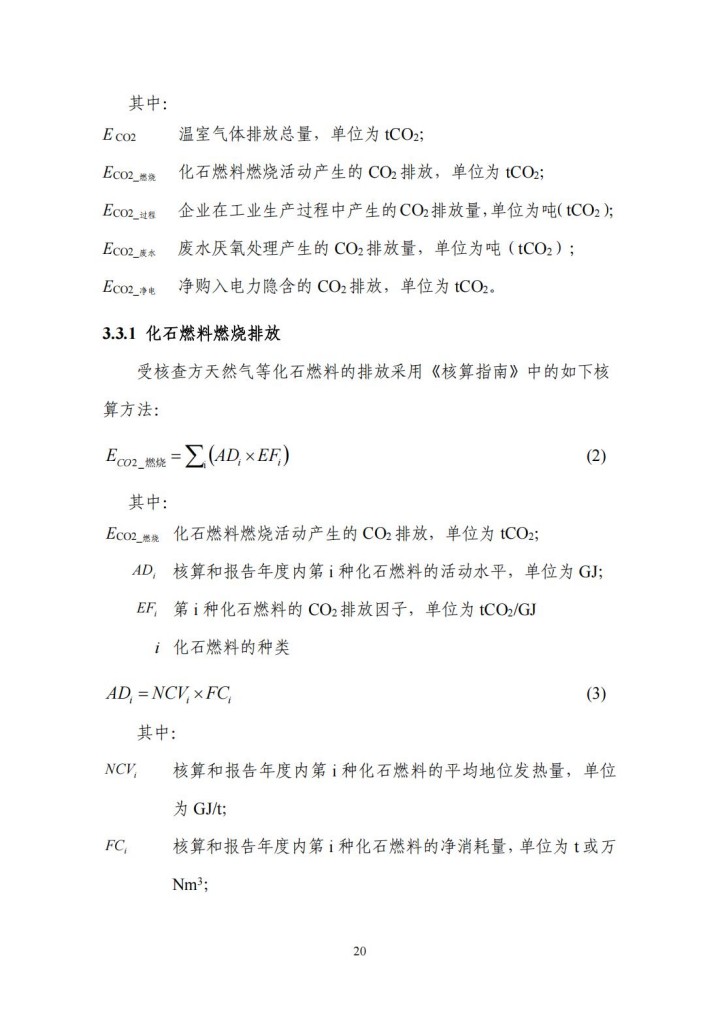
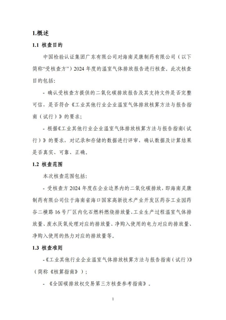
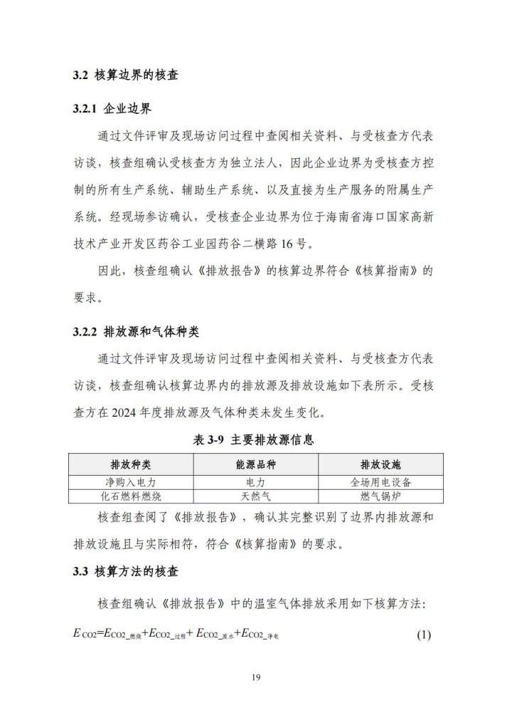
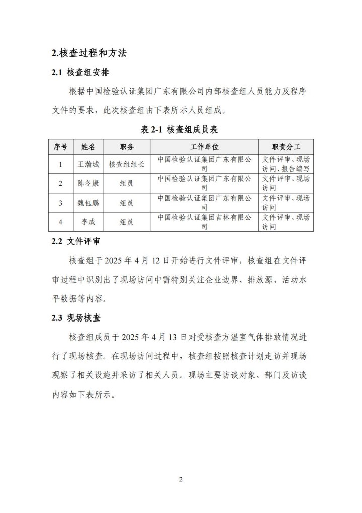
温室气体排放核查报告
发布时间:2025-06-09 06:36:34 点击率:8122
上一篇:温室气体核查陈述
下一篇:碳足迹核查报告
TOP